


保险公司发债马不停蹄。
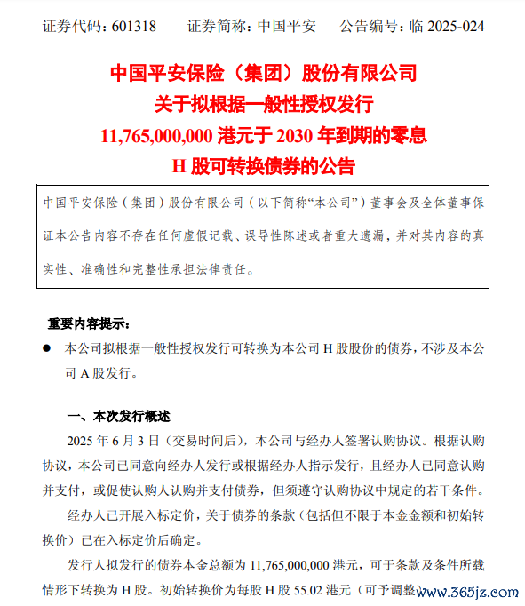
6月4日,中国平安发布公告称,拟根据一般性授权发行117.65亿港元于2030年到期的零息H股可转换债券,不涉及该公司A股发行。

据《国际金融报》记者不完全统计,截至目前,今年以来已有11家险企通过发行永续债或资本补充债的方式进行“补血”中华金配,合计规模达496亿元。
在分析人士看来,受“偿二代二期”规则(即《保险公司偿付能力监管规则(Ⅱ)》)影响,险企偿付能力较大程度下滑,发债作为重要的融资方式能够实现短期“回血”。长期来看,关键仍在于险企自身的“造血”能力,提升资产负债联动管理水平或构成维持长期稳健经营的核心。
低成本融资
根据公告,中国平安此次拟发行的债券本金总额为117.65亿港元,可于条款及条件所载情形下转换为H股。债券为零息债券,不计息,将于2030年6月到期。也就是说,在债券存续期内,投资者将不会收到利息。
初始转换价为每股H股55.02港元(可予调整),较中国平安H股于2025年6月3日(即签署认购协议的交易日)在香港联交所报收市价(每股46.45港元)溢价约18.45%;较中国平安H股于截至2025年6月3日(包括该日)连续五个交易日于香港联交所平均收市价(约每股46.08港元)溢价约19.40%。
假设债券按每股H股55.02港元的初始转换价全部转换且不再发行其他股份,则债券将可转换为约2.14亿股转换股份中华金配,约占中国平安于公告日期现有已发行H股的2.87%及现有已发行总股本的1.17%。
对于资金用途,中国平安表示,待债券发行完成后,公司拟将发行债券所得款项净额用于满足集团未来以金融为核心的业务发展需求,用于补充集团的资本需求;支持医疗、养老新战略发展的业务需求等。
中国平安董事会也表示,债券发行有助于优化该集团资本结构以及丰富集团融资渠道,亦为集团的持续业务发展提供支持。
“相较于传统发债,可转债更契合险企资本补充的持续性要求。”对外经济贸易大学创新与风险管理研究中心副主任龙格在接受记者采访时指出,首先,可转债融资成本较低,零息设计大幅降低了财务负担;其次,转股后可补充核心资本,能够优化资本结构并提升偿付能力;再者,发行可转债有利于缓释股权稀释效应,避免短期集中摊薄股东权益;最后,可转债兼具股债灵活性,适应长期战略布局需求。
记者了解到,2024年7月,中国平安也曾成功发行35亿美元的H股可转换债券,利率为0.875%,2029年到期。“相比此前美元可转债,本次可转债融资成本更低,有助于优化资本结构,并且进一步增强公司资本实力,为相关战略推进和业务发展提供充足支持。”东吴证券首席战略官、研究所联席所长孙婷指出。
永续债升温
近年来,随着利率中枢下移,保险公司尤其是人身险公司正面临资产收益难以覆盖负债成本的压力。为进一步增强金融体系韧性,金融监管总局局长李云泽在5月7日举行的国新办新闻发布会上透露,大型保险集团资本补充已提上日程,各地也在多渠道有序补充中小金融机构资本金。
从行业整体来看,保险公司在选择资本补充工具时,往往更青睐资本补充债和永续债。据记者不完全统计,截至6月5日,今年以来已有交银人寿、泰康养老、泰康人寿、平安人寿、太平人寿、招商信诺人寿、工银安盛人寿、阳光人寿8家险企发行永续债,发行规模创下新高,合计规模达457亿元,超过去年全年。
与此同时,中英人寿、东方嘉富人寿(原中韩人寿)、财信吉祥人寿分别发行15亿元、14亿元、10亿元资本补充债,合计规模为39亿元。
从票面利率来看,今年保险公司发行永续债及资本补充债的票面利率集中在2.18%—2.75%区间,较前些年3.5%左右的利率水平明显下降。谈及背后的原因,有业内人士告诉记者,主要是市场利率整体下行,险企发债利率也随之下降,这有助于险企降低融资成本。此外,市场对险企信用等级和偿债能力认可度的提高,也推动了票面利率下降。
在这样的情况下,招银国际证券研究员马毓泽预计,2025年险企发债融资补充资本的规模仍有望维持在千亿元以上。“考虑到资本补充债仅能补充险企的附属一级资本,对核心偿付能力充足率无法起到‘增值’作用,而发行永续债可直接补充核心二级资本,提升险企的核心偿付能力充足率,预计2025年永续债的发行规模有望进一步扩容”。
在中航证券非银金融行业分析师薄晓旭看来,2025年,多渠道补充资本金仍是很多险企的重点工作。保险公司提升偿付能力的关键在于通过内部治理、风险管理、业务结构调整等内生性措施来提升偿付能力。同时,监管政策的支持也为保险公司提供了良好的外部环境,如“偿二代二期”过渡期延长至2025年底。
“通过‘内外兼修、内主外辅’的策略中华金配,预计保险公司可以更好地应对偿付能力挑战,实现稳健发展。”薄晓旭表示。
亿策略提示:文章来自网络,不代表本站观点。